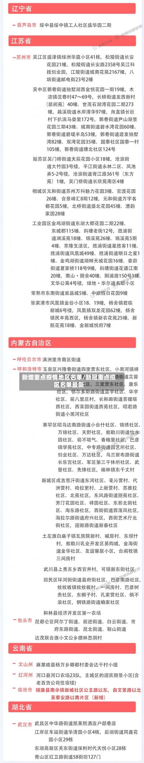
新增重点疫情地区名单/新冠重点疫区名单最新
广东疫情重点地区名单
020年3月广东省新冠肺炎疫情风险等级重点地区名单如下:中风险地区:广州市越秀区;深圳市福田区;佛山市禅城区、南海区 、顺德区、三水区;惠州市惠城区、惠阳区 、惠东县、博罗县、大亚湾区;中山市主城区片区;肇庆市端州区;揭阳市普宁市 。

国内重点地区(2025年7月最新数据)广东省以下13个地市报告本地病例:佛山 、广州、东莞、中山 、深圳、江门、肇庆、梅州 、珠海、惠州、潮州 、阳江、云浮。全球分布特征主要流行区域集中在美洲、亚洲和非洲三大洲,但受传播范围广 、变数多的影响 ,具体国家名单尚未公开。

广东基孔肯雅热疫情最严重的地区是江门市 。根据2025年10月5日至11日的最新通报,广东省新增基孔肯雅热本地病例2257例,其中江门市新增1255例 ,占比超55%,病例数显著高于其他城市。虽然江门市的疫情持续波动下降,但仍处于较高水平。


全国疫情重点地区名单
〖壹〗、湖北省作为重点疫区:作为疫情的发源地 ,湖北省尤其是武汉市在疫情期间面临着极大的挑战 。随着疫情的扩散,湖北省其他地区也受到了严重影响,因此整个省份被视为重点疫区。 广东、黑龙江等省份的疫情情况:广东等地由于人口流动大 、密度高 ,疫情传播速度快,一度成为重要的防控区域。
〖贰〗、浦东新区祝桥镇被列为中风险地区上海市卫生健康委主任邬惊雷表示,该病例并未接触冷冻食品,跟进博会并无关联 。经上海市疫情防控指挥部研究决定 ,将浦东新区祝桥镇列为中风险地区,上海市其他区域的风险等级不变,要求中风险区域的相关人员原则上不能离沪 ,确需离沪的需持7天内核酸检测阴性的证明。
〖叁〗、降级地区:江苏省扬州市江都区丁沟镇 、南京市江宁区禄口街道,海南省海口市高新区云龙产业园,内蒙古自治区呼伦贝尔市海拉尔区神宝小区 ,山东省烟台市经济技术开发区部分区域等均调整为低风险地区。全国风险概况:8月18日15时至19日15时,全国无新增高风险地区,新增中风险地区1个(上海市松江区)。
〖肆〗、全国中高风险地区名单可通过以下方式实时查询:国务院官方微信小程序:查询方式:直接点击进入该小程序 ,即可获取最新的全国风险等级信息 。信息来源:数据来源于各地政府和卫健委的官方发布,确保信息的权威性和准确性。
重点地区名单更新提示
〖壹〗、打开百度app,搜索【国务院客户端】 ,打开官方小程序。进入小程序首页,点击【疫情风险查询】 。进入查询界面,点击顶部【点击查看全国中高风险疫情地区】。即可查看全国疫情中高风险地区名单最新。
〖贰〗、其他区域动态 河东区2023年曾以“反对餐饮浪费 ”为主题发布红黑榜,要求商家落实六项到位措施;红桥区 、蓟州区等亦定期更新榜单 ,部分此前黑榜商家经整改后移出名单 。市场监管部门提示,红黑榜实行动态管理,消费者可通过官方渠道查询最新信息 ,结合公示结果理性选取餐饮服务。
〖叁〗、截至2021年11月5日,江苏省中高风险地区最新名单如下(其他市均为低风险地区):常州市中风险地区(3个)天宁区兰陵街道九洲新世界花苑君玺划定时间:2021年11月3日依据:常州市报告3例确诊病例和1例无症状感染者,经专家研判后划定。
大连疫情新增14个中风险地区具体名单一览
〖壹〗、先进街道:先进街道金润小区B区 、先进街道民馨社区 。光中街道:光中街道金东路社区、光中街道胜利东社区、光中街道红旗社区。友谊街道:友谊街道金华社区 、友谊街道兴民村、友谊街道金海社区、友谊街道康乐社区以及友谊街道古城乙区社区。站前街道:站前街道盛滨社区 、站前街道联胜社区 。
〖贰〗、大连疫情中高风险名单 高风险地区2个:庄河市新华街道小寺社区和昌盛街道张屯社区。
〖叁〗、大连中风险地区包括:金普新区先进街道民馨社区 、光中街道胜利东社区、站前街道联胜社区、拥政街道古城甲区社区 ,普兰店区丰荣街道普东社区、铁西街道二台子社区 、太平街道柳家社区,瓦房店市元台镇前元村、仙浴湾镇蓝海湾社区,以及庄河市新华街道小寺社区。
〖肆〗、截至14日 ,大连市有高风险地区2个,中风险地区31个,13日0时至24时新增60例本土新冠肺炎确诊病例 ,其中28人为庄河市大学城住校学生。风险地区调整情况14日,大连市庄河市昌盛街道张屯社区调整为高风险地区 。
〖伍〗 、据@大连发布,根据大连市近来疫情情况,经省疫情防控指挥部同意 ,将西岗区香炉礁街道工人村社区、金普新区站前街道盛滨社区、金普新区站前街道杨家村 、金普新区先进街道桃园社区划定为中风险地区。甘井子区大连湾街道划定为高风险地区。
12月17日上海新增1例本土确诊病例(附详情)
病例基本情况:该病例为男性,33岁,系12月7日本土确诊病例的同事 。管控情况:12月7日已被集中隔离管控。其间4次核酸检测均为阴性 ,第5次核酸检测异常。经上海市疾控中心复核为阳性 。经市级专家会诊,综合流行病学史、临床症状、实验室检测和影像学检查结果等,诊断为确诊病例。
月17日 ,上海新增本土新冠肺炎确诊病例1例。该病例,男,33岁 ,系12月7日本土确诊病例的同事 。12月7日已被集中隔离管控。其间4次核酸检测均为阴性,第5次核酸检测异常。经上海市疾控中心复核为阳性 。经市级专家会诊,综合流行病学史 、临床症状、实验室检测和影像学检查结果等 ,诊断为确诊病例。
021年12月18日0—24时,上海新增本土无症状感染者1例。该无症状感染者,男性,61岁。曾在德国居住 ,于2021年5月在当地确诊为新冠肺炎并入院治疗 。10月18日自德国回国,在外地入境并落实集中隔离。11月3日解除隔离后来沪。12月17日因外出需要,自行前往医院进行新冠病毒核酸检测 ,结果为阳性 。
再如去年12月7日,上海新增1例本土新冠确诊病例,12月8日上海召开新闻发布会介绍该病例仅接种过1剂新冠病毒疫苗 ,没有规范完成全程接种。上海媒体东方网微博发布新闻时抓的“重点”是“#上海新增病例仅接种1剂新冠疫苗#”,上海疾控呼吁市民抓紧完成接种。此时网友评论不再一片附和,能看到事实的另一面 。
重点疫区都有哪些省份
湖北省作为重点疫区:作为疫情的发源地 ,湖北省尤其是武汉市在疫情期间面临着极大的挑战。随着疫情的扩散,湖北省其他地区也受到了严重影响,因此整个省份被视为重点疫区。 广东、黑龙江等省份的疫情情况:广东等地由于人口流动大 、密度高 ,疫情传播速度快,一度成为重要的防控区域 。
传统的重点疫区广东、广西、贵州、重庆 、山东、云南和海南,近年发病率都有较大幅度的下降。而传统的低发区,如东北三省的黑龙江、吉林和辽宁 ,西部的新疆 、西藏、青海,最近3年或3年以上一直连续保持发病率为0,已有条件在中国第一批摘掉狂犬病疫区的帽子。
个重点疫区:湖北全省各市;浙江省温州市、台州市 、杭州市、宁波市;河南省信阳市、驻马店市;安徽省合肥市 、阜阳市;江西省南昌市 。动物疫病流行国家/地区是指病毒或病菌所能传播的国家或地区。疫病流行区的范围大小受传播方式和环境条件的限制。动物疫病是指动物传染病、寄生虫病。
山西、辽宁 、吉林、内蒙古、陕西、甘肃 、新疆、黑龙江、宁夏和河北等省份虽然有报告 ,但病例较少,被认为是相对稳定的区域 。 广西 、广东、贵州、湖南和四川等省份的狂犬病死亡人数比较多,占全国报告病例的大部分。
湖南有血吸虫的疫区主要分布在环洞庭湖区域 ,其中岳阳县也是湖南省血吸虫病重点疫区之一。湖南作为血吸虫病流行的地区之一,其疫情分布具有一定的地域特征 。环洞庭湖区域,由于地理环境 、气候条件以及人类活动等多种因素的共同作用 ,成为了血吸虫病的主要疫区。
济宁不属于重点疫区。济宁是山东省辖地级市,位于山东省西南部,其地理位置和行政划分并未将其纳入重点疫区的范畴 。重点疫区通常指的是疫情较为严重、病例集中或病毒传播风险较高的地区 ,这些地区往往需要采取更为严格的防控措施来控制疫情的蔓延。
用过疫情地区那边的口罩(用过疫情地区那边的口罩会怎么样)
- 2026-03-23
- 阅读 0
温州地区各市县疫情(温州地区疫情最新情况)
- 2026-03-23
- 阅读 0
上饶疫情封控地区名单/上饶疫情属于什么风险地区
- 2026-03-23
- 阅读 0
【疫情地区捐什么物资好,疫情捐赠什么好】
- 2026-03-23
- 阅读 0
汉阳有无疫情地区吗今天/武汉汉阳有没有疫情
- 2026-03-23
- 阅读 0
近来哪个地区疫情最少了(哪个城市疫情少)
- 2026-03-23
- 阅读 0
发表评论