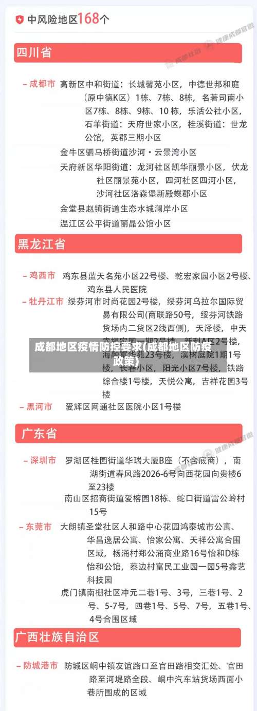
成都地区疫情防控要求(成都地区防疫政策)
离开成都需要48小时核酸报告么?
近来离开成都不需要48小时核酸报告。政策依据:健康成都官微于2022年5月8日发布通知,明确自5月9日起 ,因成都市已无本土疫情,离蓉人员不再要求提供核酸阴性证明 。政策背景:该调整基于成都市疫情防控形势的积极变化,旨在优化人员流动管理 ,减少不必要的检测负担。

坐飞机离开成都政策:随着3月10日成都14个中风险地区全部解封,降为低风险地区,成都两个机场(双流世界机场、天府世界机场)出发不再需要提供48小时内核酸阴性报告。旅客可以直接前往机场办理登机手续 ,无需再进行核酸检测 。

离开成都前往其他城市:根据目的地的防疫政策,可能需要提供48小时内的核酸检测阴性结果证明。例如,前往三亚需确保14天内无中高风险地区旅居史 ,并在抵琼后尽快进行核酸检测;前往许昌则需提前报备,并根据入境人员的管理措施进行隔离和检测。
022年成都十陵客运站乘车需要提供48小时以内的核酸检测阴性报告 。具体说明如下:政策依据:根据相关通知,离蓉旅客须提供48小时以内的核酸检测阴性报告方可进站购票乘车。此要求与成都市2022年2月21日18时起实施的离蓉人员管理政策一致,即所有离蓉市民群众均需持有48小时内核酸检测阴性证明。
离蓉无需核酸检测报告 ,但需提前了解目的地疫情防控政策并遵守相关要求 。铁路出行3月10日0时起,成都中风险地区全部清零,除前往北京的旅客外 ,离蓉无需提供核酸检测阴性报告。前往北京的旅客:需提供“北京健康宝 ”绿码及48小时内核酸检测阴性证明方可乘车。

成都新都区疫情防控最新通告
〖壹〗 、自2022年11月25日起,将新都区新都街道泰兴社区6组24号、36号、38号 、39号(泰兴社区6组),新都区桂湖街道新东小区4栋(聚英路360号) ,新都区新都街道新城花园小区12栋(香城大道马超西路段1号)的风险等级由高风险调整为低风险。成都市新都区除高风险区以外的其他区域为低风险区 。特此通告。
〖贰〗、根据新都区疫情防控工作需要,自2022年10月25日21时起,新都区桂湖街道紫瑞二区所有楼栋及商铺的风险等级被调整为高风险。 除高风险区域外 ,新都区其他区域被划分为低风险区 。 此通告发布单位为成都市新都区新型冠状病毒肺炎疫情防控指挥部,发布日期为2022年10月26日。
〖叁〗、成都市新都区新型冠状病毒肺炎疫情防控指挥部关于解除临时管控措施的通告当前,新都区疫情形势复杂严峻。在广大市民的共同努力下 ,疫情防控工作取得积极进展 。为把疫情对群众生产生活影响降到最低,经区指挥部研究决定,解除临时管控措施,现将有关事项通告如下。
〖肆〗 、成都市新型冠状病毒肺炎疫情防控指挥部发布最新通告 ,明确自2022年9月5日0时起,成都市范围内将继续开展全员核酸检测。在此期间,全体居民原则居家 ,以遏制25疫情的传播 。成都市预计在9月底前后全面解封,但具体日期仍有可能推迟至10月上旬,将视疫情防控情况而定。
〖伍〗、根据2022年11月23日成都市新都区新型冠状肺炎疫情防控指挥部《关于进一步实施分区分类管理做好社会面疫情防控的通告》(2022年第15号)精神 ,为配合疫情防控工作,2022年11月24日(星期四)起,新都区政务服务中心将暂停办理现场业务 ,后续将根据疫情进展和防控需要作动态调整。
〖陆〗、根据成都新都区发布关于调整成都市新都区疫情风险区的通告,自2022年9月6日8时起,将成都市新都区新都街道橄榄郡除20-27栋外其余楼栋(含底商)的风险等级由中风险区调整为高风险区 。
成都市最新防疫政策
近来离开成都不需要48小时核酸报告。政策依据:健康成都官微于2022年5月8日发布通知 ,明确自5月9日起,因成都市已无本土疫情,离蓉人员不再要求提供核酸阴性证明。政策背景:该调整基于成都市疫情防控形势的积极变化,旨在优化人员流动管理 ,减少不必要的检测负担。
全员核酸检测与居家要求为遏制疫情扩散,成都市疫情防控指挥部决定于9月1日至9月4日在全市范围内开展全员核酸检测 。期间全体居民原则居家,非本小区居民不得进入;市民非必要不离蓉 ,确需离蓉者须持24小时内核酸阴性证明。
其他地区来蓉返蓉人员的疫情防控政策倡导省外人员来(返)蓉时进行1次核酸检测。陆地边境口岸城市(与香港 、澳门有口岸相连的除外)来(返)蓉人员需提供48小时内核酸检测阴性证明 。
成都去外地需要隔离吗?北京、上海 、重庆等多地往返政策了解一下→_百...
从成都前往外地是否需要隔离,取决于目的地当地的疫情防控政策,近来各地政策存在差异 ,部分地区对来自成都的人员有相应防控要求。 以下是一些主要城市往返成都的防控措施:北京:密切关注国内疫情动态,不前往中高风险地区及所在城市。
成都中风险地区回广州的,视情况进行14天集中隔离医学观察;低风险地区回广州持健康码绿码 ,体温检测正常的,不用隔离和测核酸 。
成都去外地是否需要隔离,主要取决于目的地的防疫政策以及个人来自成都的哪个区域(中风险地区或低风险地区)。
成都中高风险地区人员需隔离 对近14日内有成都中高风险地区旅居史(含旅途中转)来苏返苏的所有人员 ,应在第一时间主动向所在社区和单位报备,主动配合做好信息登记、核酸检测、集中隔离医学观察等防控工作。 针对成都低风险地区来苏返苏人员,要查验7日内核酸检测阴性证明 。
疫情七个重点地区(疫情重点防护地区有哪几个)
- 2026-03-26
- 阅读 0
【深圳主要疫情风险地区,深圳各区疫情风险等级查询】
- 2026-03-26
- 阅读 9
【有疫情地区车票可否退票,疫情期间的车票可以退吗】
- 2026-03-26
- 阅读 16
本轮疫情来源是什么地区/本轮疫情源头到底在哪里
- 2026-03-26
- 阅读 17
【厦门有疫情地区吗最新,厦门哪些区域有疫情】
- 2026-03-26
- 阅读 18
疫情发货地区查询最新/发货地是疫区
- 2026-03-26
- 阅读 20
发表评论